ARTIGO DE REVISÃO
CARACTERÍSTICAS DA MORBIMORTALIDADE POR COVID-19 EM CRIANÇAS E ADOLESCENTES: REVISÃO DE ESCOPO
CHARACTERISTICS OF MORBIDITY AND MORTALITY DUE TO COVID-19 IN CHILDREN AND ADOLESCENTS: SCOPING REVIEW
CARACTERÍSTICAS DE LA MORBILIDAD Y MORTALIDAD POR COVID-19 EN NIÑOS Y ADOLESCENTES: REVISIÓN DEL ALCANCE
https://doi.org/10.31011/reaid-2024-v.98-n.3-art.2037
1Isa Milene Vansan Falciroli
2Helena Nayara Santos Pereira
3Ana Cristina Ribeiro
4Sílvia Carla da Silva André Uehara
1ORCID: https://orcid.org/0000-0003-0183-2055
2ORCID: https://orcid.org/0000-0002-6766-4907
3ORCID: https://orcid.org/0000-0002-0493-8376
4ORCID: https://orcid.org/0000-0002-0236-5025
1,2,3,4Universidade Federal de São Carlos (UFSCar). São Carlos, SP, Brasil
Autor correspondente
Helena Nayara Santos Pereira
Rod. Washington Luís, s/n - Monjolinho, São Carlos - SP, Brasil. 13565-905 E-mail: helena.n.btu@gmail.com
Submissão: 17-10-2023
Aprovado: 22-06-2024
RESUMO
Introdução: A pandemia de Covid-19 representou um desafio para os sistemas de saúde em todo o mundo e para o entendimento dos fatores que contribuíram para as diferenças nos perfis de morbimortalidade entre os grupos populacionais, especialmente, entre crianças e adolescentes. Objetivo: mapear na literatura científica os fatores que interferiram na morbimortalidade por Covid-19 em crianças e adolescentes Método: Trata-se de uma revisão de escopo (scoping review) com base no modelo proposto pelo Joanna Briggs Institute (JBI), foram consultadas as bases: Literatura Latino-Americana e do Caribe em Ciências da Saúde (Lilacs), Medical Literature Analysis and Retrieval System Online (Medline), US National Library of Medicine National Institutes of Health (PubMed) e Institute for Scientific Information (Web of Science) no período de 7 de novembro de 2022 a 26 de janeiro de 2023. Resultado: Foram selecionados para a revisão 21 artigos. Entre os estudos selecionados, 6 mostraram que crianças e adolescentes de 0 a 18 anos com uma ou mais comorbidades, foram os pacientes infantojuvenis mais presentes em Unidades de Terapia Intensiva e apresentaram maior chance de óbito pela Covid-19. Destaca-se que em 3 estudos analisados, crianças abaixo de 1 ano representaram maior risco de óbito pela doença. Conclusão: Este estudo destacou os fatores que interferem na morbimortalidade por Covid-19 na população infantojuvenil, como a presença de comorbidades, menores de um ano, sexo masculino e a raça negra; além da situação vacinal.
Palavras-chave: COVID-19; Criança; Adolescente; Revisão.
ABSTRACT
Introduction: The Covid-19 pandemic represented a challenge for health systems around the world and for understanding the factors that contributed to differences in morbidity and mortality profiles between population groups, especially among children and adolescents. Objective: to map in the scientific literature the factors that interfered with morbidity and mortality due to Covid-19 in children and adolescents Method: This is a scoping review based on the model proposed by the Joanna Briggs Institute (JBI), the bases: Latin American and Caribbean Literature in Health Sciences (Lilacs), Medical Literature Analysis and Retrieval System Online (Medline), US National Library of Medicine National Institutes of Health (PubMed) and Institute for Scientific Information (Web of Science) from November 7, 2022 to January 26, 2023. Result: 21 articles were selected for review. Among the selected studies, 6 showed that children and adolescents aged 0 to 18 years with one or more comorbidities were the most common pediatric patients present in Intensive Care Units and had a greater chance of dying from Covid-19. It is noteworthy that in 3 studies analyzed, children under 1 year of age represented a higher risk of death from the disease. Conclusion: This study highlighted the factors that affect morbidity and mortality due to Covid-19 in the child and adolescent population, such as the presence of comorbidities, children under one year of age, male gender and black race; in addition to vaccination status.
Keywords: COVID-19; Child; Teenager; Review.
RESUMEN
Introducción: La pandemia de Covid-19 representó un desafío para los sistemas de salud de todo el mundo y para comprender los factores que contribuyeron a las diferencias en los perfiles de morbilidad y mortalidad entre grupos de población, especialmente entre niños y adolescentes. Objetivo: mapear en la literatura científica los factores que interfirieron en la morbimortalidad por Covid-19 en niños y adolescentes. Método: Se trata de una revisión del alcance basada en el modelo propuesto por el Instituto Joanna Briggs (JBI), las bases: latín Literatura estadounidense y caribeña en ciencias de la salud (Lilacs), Sistema de recuperación y análisis de literatura médica en línea (Medline), Institutos Nacionales de Salud de la Biblioteca Nacional de Medicina de EE. UU. (PubMed) e Instituto de Información Científica (Web of Science) del 7 de noviembre de 2022 al 26 de enero de 2023. Resultado: 21 artículos fueron seleccionados para revisión. Entre los estudios seleccionados, 6 mostraron que los niños y adolescentes de 0 a 18 años con una o más comorbilidades eran los pacientes pediátricos más presentes en Unidades de Cuidados Intensivos y tenían mayor probabilidad de morir por Covid-19. Llama la atención que en 3 estudios analizados los niños menores de 1 año representaron mayor riesgo de muerte por la enfermedad. Conclusión: Este estudio resaltó los factores que inciden en la morbimortalidad por Covid-19 en la población infantil y adolescente, como la presencia de comorbilidades, menores de un año, género masculino y raza negra; además del estado de vacunación
Palabras clave: COVID-19; Niño; Adolescente; Revisión.
INTRODUÇÃO
A emergência sanitária causada pela pandemia de Covid-19 (coronavirus disease 2019), representou um desafio para os sistemas de saúde em todo o mundo devido à variabilidade do vírus e à elevada demanda de atendimento (1,2). A doença ocasionada pelo SARS-CoV-2, o agente causador da Covid-19, é um tipo de coronavírus que foi identificado pela primeira vez em Wuhan, na China, em dezembro de 2019 e tem se manifestado, ao longo do tempo, de maneira diferente nas diversas faixas etárias; entretanto, a maior incidência de casos graves está associada a idosos e pessoas com comorbidades, especialmente nos períodos críticos da emergência sanitária (1,2,3).
Com a evolução da pandemia e o advento de novas variantes e da vacina, foi verificado uma mudança no perfil epidemiológico da doença, sendo registrado um aumento do número de casos em crianças e adolescentes. No Brasil, em junho de 2023, período pós-emergência sanitária, as maiores incidência e mortalidade foram registradas nas faixas etárias acima de 60 anos e crianças com 4 anos ou menos (3).
No período inicial da pandemia, a manifestação da doença em crianças e adolescentes foi caracterizada por quadros leves, limitados a sintomas do trato respiratório superior. Entretanto, com o surgimento de variantes mais contagiosas, especialmente a Ômicron, foi verificado um aumento no número de casos e de óbitos, além de um maior número de sintomas e casos graves nesse grupo populacional (4,5).
A manifestação da Covid-19 em crianças potencializou o risco de desenvolvimento da Síndrome Inflamatória Multissistêmica Pediátrica (SIM-P), considerada uma doença multissistêmica que pode causar sintomas gastrointestinais, edemas de extremidades, erupções cutâneas e conjuntivite, além de febre alta e persistente e marcadores elevados de inflamação, podendo ser confundida com a Síndrome de Kawasaki ou com choque tóxico (6).
A incidência e mortalidade associadas a SIM-P variaram entre os países, nos EUA, ocorreram 37 óbitos em um grupo de 4.470 pacientes com idade média de 9 anos (7). No Catar, 7 casos de SIM-P foram relatados, sem óbitos, com idade média de 5,6 anos (8); e, na Colômbia, um estudo com 78 crianças com diagnóstico de SIM-P mostrou que a idade média era de 7 anos, com destaque para 14 menores de 1 ano (9). Em Querala, Estado indiano, foram acompanhados 41 pacientes com SIM-P e com idade média de 6,2 anos, e, 2 casos evoluíram para óbito, sendo de uma criança de 4 anos e de um adolescente de 17 anos (10). Já no Brasil, dados do Ministério da Saúde mostram que do ano de 2020 até 1 de julho de 2023 haviam sido registrados 2060 casos de SIM-P e 141 óbitos entre crianças e adolescentes (3).
Nesse contexto, pode-se inferir que diversos fatores interferiram na incidência e mortalidade por Covid-19 entre crianças e adolescentes, nas diferentes fases da pandemia. Existem disparidades de incidência e mortalidade nessa população em diferentes países e, por vezes, em um mesmo país, como o Brasil, devido às condições socioeconômicas, ambientais e perfil epidemiológico da população (11). Destaca-se a influência dos fatores educacionais, econômicos e até mesmo políticos na adesão às medidas de proteção que foram sendo instituídas ao longo da pandemia de Covid-19, como higienização das mãos, uso de máscaras, adesão ao isolamento físico e até mesmo à vacinação (1,2,12).
Também se somam os fatores ideológicos propagados nas mídias sociais, como a disseminação de notícias falsas relacionadas à Covid-19 e ao movimento antivacina, ambos exercendo um impacto significativo no controle da pandemia (13,14). Com a disseminação de notícias falsas e desinformação acerca da segurança de vacinas contra a Covid-19, pais e responsáveis ao redor do mundo se mostraram receosos de vacinar seus filhos (15). Nesse sentido, a educação desempenha um papel fundamental na promoção da vacinação e na disseminação de informações precisas sobre as vacinas (15,16).
Diante desse contexto, este estudo teve como objetivo mapear na literatura científica os fatores que interferiram na morbimortalidade por Covid-19 em crianças e adolescentes.
MÉTODOS
Trata-se de uma revisão de escopo (scoping review) com base no modelo proposto pelo Joanna Briggs Institute (JBI), o qual preconiza 8 passos a serem seguidos: 1. formulação da questão norteadora da pesquisa; 2. estabelecimento dos critérios de inclusão e exclusão dos estudos; 3. pesquisa; 4. seleção de estudos; 5. avaliação da qualidade dos estudos selecionados; 6. coleta de dados; 7. análise e síntese dos estudos; 8. discussão e divulgação dos resultados obtidos (17).
Foi utilizada a ferramenta proposta pelo JBI denominada “PCC”, na qual “P” corresponde à população do estudo, “C” ao seu conceito e “C” ao contexto em que ocorre(17). Foram estabelecidos “P” crianças e adolescentes, “C” morbidade e mortalidade e “C” pandemia de Covid-19. Assim, a questão norteadora da pesquisa foi definida como: Quais fatores interferiram na morbidade e mortalidade de Covid-19 em crianças e adolescentes?
Os critérios de inclusão foram estudos publicados no período de 01 de janeiro de 2020 até 30 de junho de 2022, nos idiomas português e inglês, enquanto que excluíram-se artigos duplicados, informações veiculadas em websites, teses, dissertações, artigos de revisão, protocolos, editoriais e todos aqueles dos quais título e resumo não respondiam à questão norteadora da pesquisa. Também, foram examinadas as listas de referências de todos os estudos encontrados.
A pesquisa foi realizada durante o período de 7 de novembro de 2022 a 26 de janeiro de 2023, com busca ampliada para os resumos, nas bases de dados Literatura Latino-Americana e do Caribe em Ciências da Saúde (Lilacs), Medical Literature Analysis and Retrieval System Online (Medline), US National Library of Medicine National Institutes of Health (PubMed) e Institute for Scientific Information (Web of Science), a partir dos descritores “criança”, “adolescente”, “Covid-19”, “morbidade”, “mortalidade” e seus sinônimos encontrados nas bases Descritores em Ciências da Saúde (DeCS) e Medical Subject Headings (MeSH) (Quadro 1).
Posteriormente, os estudos foram importados para o programa de revisão StArt (State of the Art through Systematic Review), desenvolvido pelo Laboratório de Pesquisa em Engenharia de Software (LaPES) da Universidade Federal de São Carlos (UFSCar)(18). A revisão e seleção dos artigos se deu em duas etapas, a primeira sendo a leitura dos títulos e resumos, para exclusão de duplicatas e estudos que não correspondiam à questão de pesquisa, e a segunda sendo a leitura na íntegra. Os estudos elegíveis nesta revisão foram recuperados para leitura na íntegra e avaliados por três pesquisadores. As divergências foram discutidas até chegar a um consenso para a seleção definitiva.
A coleta de dados ocorreu seguindo as diretrizes do Preferred Reporting Items for Systematic Reviews and Meta-analyses Extension for Scoping Reviews (PRISMA - ScR)(19).. As informações relevantes foram extraídas de cada artigo selecionado, e os resultados analisados estão apresentados em um quadro, no formato descritivo.
Devido à natureza do estudo, foi dispensada apreciação pelo Comitê de Ética em Pesquisa (CEP).
Quadro 1 – Estratégias de busca utilizadas nas bases de dados. São Carlos- SP, 2023.
|
BASE DE DADOS |
ESTRATÉGIAS DE BUSCA |
|
Lilacs
|
adolescente [Descritor de assunto] and covid-19 [Descritor de assunto] and criança [Descritor de assunto] criança [Descritor de assunto] and covid-19 [Descritor de assunto] and morbidade [Descritor de assunto] criança [Descritor de assunto] and covid-19 [Descritor de assunto] and mortalidade [Descritor de assunto] |
|
Medline |
(child) AND (covid-19) AND (morbidity) (child) AND (covid-19) AND (mortality) (adolescent) AND (covid-19) AND (morbidity) (adolescent)[SU] AND (covid-19) AND (mortality)[SU] |
|
PubMed |
((child) AND (covid-19)) AND (morbidity) ((child) AND (covid-19)) AND (mortality) ((adolescent) AND (covid-19)) AND (mortality) ((adolescent) AND (covid-19)) AND (morbidity) |
|
Web of Science |
((TS=(child)) AND TS=(covid-19)) AND TS=(morbidity) ((TS=(child)) AND TS=(covid-19)) AND TS=(mortality) ((TS=(adolescent)) AND TS=(covid-19)) AND TS=(morbidity) ((TS=(adolescent)) AND TS=(covid-19)) AND TS=(mortality) |
RESULTADOS
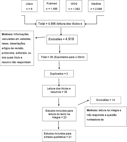
Foram identificados 4956 estudos nas bases de dados selecionadas, sendo que 4918 (99,23%) foram excluídos por se tratar de informações veiculadas em websites, teses, dissertações, artigos de revisão, protocolos, editoriais ou por não abordarem diretamente a pergunta de pesquisa. Após a análise dos 38 estudos selecionados, 3 foram excluídos por serem duplicados; e 14 foram excluídos após a leitura na íntegra, assim, a seleção foi composta por 21 estudos (Figura 1).
Figura 1 – Fluxograma de referência: inclusão e exclusão dos artigos. São Carlos – SP, 2023.

Entre os artigos selecionados para a revisão, 20 (95,2%) foram publicados em inglês e 1 (4,8%) em português; em relação aos países de estudo e de publicação, Brasil, Estados Unidos da América (EUA) e Irã destacaram-se com 3 (14,2%) estudos realizados em cada país e 6 (28,6%) artigos foram publicados nos EUA.
Em relação ao tipo de estudo, destaca-se que 14 (66,6%) são do tipo coorte retrospectivo (Quadro 2)
Quadro 2 – Descrição dos artigos, segundo autor, ano, local, objetivo, tipo de estudo e principais resultados. São Carlos – SP, 2023.
|
Autor, ano e local |
Objetivo |
Tipo de estudo |
Principais Resultados |
|
Nachega et al. 2022. EUA (20) |
Avaliar resultados clínicos e fatores associados aos resultados em crianças e adolescentes hospitalizados com Covid-19 em 6 países na África Sub-Saariana |
Coorte Retrospectivo |
Foram coletados os dados de 469 crianças e adolescentes dos 6 países da África Sub-Saariana, com idades de 3 meses a 19 anos (idade média = 5.9). Conforme admissão em hospital, 246 (52.5%) apresentaram quadros leves ou moderados de Covid-19, 223 (47.5%) apresentaram quadros graves. Os sintomas mais comumente encontrados foram tosse (170 de 460 pacientes - 37%), febre (143 de 461 pacientes - 31%), rinorreia (116 de 463 pacientes - 25.1%) e desconforto respiratório (76 de 328 pacientes - 23.2%). Do total, 115 casos (24.5%) apresentavam comorbidades, como câncer (27 de 459 pacientes - 5.9%), hipertensão (21 de 454 pacientes - 4.6%), doença renal crônica (10 de 457 pacientes - 2.2%), entre outras. Um paciente apresentou dados incompletos e, de 468 pacientes com informações de resultados, 418 (89.3%) obtiveram alta, 39 (8.3%) faleceram e 16 (3.4%) permaneceram hospitalizados durante o tempo de extração de dados. |
|
Bai et al. 2020. China (21) |
Descrever as características das manifestações clínicas de crianças com infecção por Covid-19 em Xunquim |
Coorte Retrospectivo |
Foram analisados 25 casos de Covid-19 em crianças e adolescentes na faixa etária de 6 meses a 17 anos (idade média = 11). Destes, 8 (32%) pacientes permaneceram assintomáticos, 4 (16%) apresentaram quadros muito leves e 13 (52%) apresentaram quadros comuns, não havendo nenhum caso severo ou crítico na amostra. Os sintomas mais comumente observados foram: febre em 6 casos (24%), tosse em 13 (52%), garganta inflamada em 3 (12%), rinorreia em 3 (12%), diarreia em 1 caso (4%) e fadiga também em um. Apenas uma criança apresentava comorbidade, sendo ela Síndrome de Down com defeito do septo ventricular. Todos os pacientes passaram por tomografia computadorizada de tórax, havendo 13 casos de anormalidades, dentre elas, 7 casos de opacidade de vidro fosco, 2 casos de consolidação irregular e 4 casos de feixe broncovascular turvo. |
|
Rao et al. 2021. Índia (22) |
Estudar as características clínicas e resultados de crianças com infecção por SARS-CoV-2 em um hospital pediátrico em Mumbai, Índia |
Coorte Retrospectivo |
Foram coletados os dados de 969 crianças admitidas no hospital pediátrico durante o período do estudo. Destas, 123 (12.8%) testaram positivo para Covid-19. A faixa etária variou de 7 meses a 6 anos (idade média = 3). 76 (62%) crianças não apresentavam comorbidades. A doença foi assintomática em 27 (22%) crianças, enquanto 24 (20%) apresentaram febre, 30 (24%) tiveram sintomas respiratórios, 13 (10%) apresentaram convulsões e sintomas gastrintestinais ocorreram em 15 (12.2%). Suporte respiratório foi necessário para 84 (68.3%) crianças e houveram 14 (11.4%) mortes. |
|
Madani et al. 2021. Irã (23) |
Avaliar diferentes aspectos da infecção por Covid-19 em crianças hospitalizadas com Covid-19 positivo no Irã |
Corte Transversal |
Foram analisados 6610 casos de crianças e adolescentes de 0 a 18 anos com Covid-19, hospitalizadas no Irã. Destas, 53,7% eram menores de 5 anos e a doença foi assintomática em 14,3% dos pacientes. Os sintomas mais comumente observados foram: febre (41,7%), tosse (36%) e dispneia (27,8%). A ventilação mecânica foi necessária em 506 casos (7,6%), 858 (13%) foram admitidos em UTI e 352 (5,3%) pacientes vieram a óbito. |
|
Chaiyakulsil et al. 2022. Tailândia (24) |
Descrever a epidemiologia clínica de Covid-19 pediátrica em um centro de cuidado terciário na Tailândia de abril a agosto de 2021 |
Coorte Retrospectivo |
Foram analisados 698 casos de crianças com Covid-19 admitidas em centros de cuidado terciário na Tailândia. A idade dos pacientes variou de 0 a 15 anos (idade média = 7.2). Destas, 154 (22,1%) apresentaram sobrepeso e obesidade e, 54 (7,7%) possuíam comorbidades, sendo rinite alérgica (14 pacientes - 25.9%) e asma (10 pacientes - 18.5%) as mais comuns. A doença foi assintomática em 35,9% dos casos, enquanto 52,1% referiram sintomas respiratórios, 4,1% os mesmos sintomas respiratórios e sintomas gastrintestinais e 2,6% dos pacientes apresentaram febre isoladamente. |
|
Mamishi et al. 2022. Irã (25) |
Descrever as características epidemiológicas, clínicas, laboratoriais e de imagem em pacientes hospitalizados com Covid-19 em um hospital pediátrico Iraniano de referência e comparar esses parâmetros entre pacientes hospitalizados com e sem a doença grave, síndrome inflamatória multissistêmica pediátrica (SIM-P) e crianças com Covid-19 aguda, bem como casos de alta e que foram à óbito. |
Corte Transversal |
Foram coletados os dados de 142 casos confirmados de Covid-19 em crianças admitidas em um hospital pediátrico. A idade dos pacientes variou de 1 a 10 anos (idade média = 4). Destes, 11 foram diagnosticados com SIM-P. Dentre os casos de Covid-19, 128 (90%) tiveram alta. A doença foi grave em 50 (35%) crianças e, entre elas, 44 (88%) apresentavam comorbidades. Eram 86 (61%) pacientes no total com comorbidades, sendo elas, mais comumente, cardiovasculares (27%), câncer (23%), transtornos neurológicos (7%) e condições imunossupressoras (6%). Os pacientes com Covid-19 aguda, apresentaram sintomas como febre (em 77% dos casos), tosse (em 51%), dispneia (em 47%) e taquipneia (em 56%). Os exames laboratoriais mostraram linfopenia em 14 (16%) casos de Covid-19 não-grave e em 7 (15%) casos graves, além de trombocitopenia em 14 (16%) pacientes graves e 16 (33%) pacientes não-graves. Níveis elevados de lactato desidrogenase estavam presentes em 15 (40,5%) de 37 casos graves. Os achados mais comuns nas radiografias de tórax realizadas em 60 pacientes foram irregularidades bilaterais ou opacidades de vidro-fosco (38%) e consolidação (22%). Foram a óbito 14 (10%) crianças. |
|
Alnajjar et al. 2021. Arábia Saudita (26) |
Determinar as características demográficas e clínicas, comorbidades subjacentes e resultados de crianças com infecção por Covid-19 |
Coorte Retrospectivo |
Foram incluídos no estudo 62 pacientes pediátricos (menores de 14 anos) admitidos no departamento de emergência do Hospital Universitário King Abdulaziz, na Arábia Saudita. Na instituição do estudo, os pacientes pediátricos representaram 4,2% dos casos confirmados de Covid-19 durante o período de coleta de dados. Os pacientes tinham entre 2,5 meses e 13 anos de idade, com média de 6 anos. Em 80,6% dos casos foi referida a presença de febre. Os sintomas respiratórios mais comumente observados foram tosse (48,4%), rinorreia (27,4%), garganta inflamada (17,7%) e dispneia (12,9%). Todos os pacientes que apresentaram dispneia (8) foram hospitalizados, sendo necessária ventilação mecânica em 4 desses casos. Manifestações gastrointestinais também foram observadas, tais como diarreia em 15 casos (24,2%), vômitos em 11 (17,7%) e dor abdominal em 6 (9,7%). Nove pacientes apresentaram comorbidades como cardiopatia congênita (3), atrofia cerebral secundária a hidrocefalia (2), rabdomiossarcoma (1), asma (1), bronquiolite obliterante (1) e hipertrofia de adenoide causando obstrução significativa de vias aéreas superiores (1). Dentre 22 pacientes que realizaram exames laboratoriais, um apresentou leucopenia, 5 apresentaram linfopenia e 4 neutropenia. E dentre 20 pacientes que realizaram radiografia do tórax, 7 apresentaram opacidades consolidativas bilaterais. |
|
Singh et al. 2022. Índia (27) |
Detalhar o perfil clínico e resultado em crianças com infecção por SARS-CoV-2 |
Coorte Retrospectivo |
Durante o período de abril a outubro de 2020, 255 crianças testaram positivo para SARS-CoV-2 na emergência respiratória do hospital do estudo. Destas, 144 (56,5%) crianças eram assintomáticas ou apresentavam sintomas leves. Os sintomas mais comumente observados foram: febre (80%), tosse (35%), taquipneia (47%) e náusea/vômito (34%). Comorbidades estavam presentes em mais da metade dos pacientes (59%), sendo tuberculose e doenças hematológicas as mais comuns. Um total de 29 (11,4%) pacientes foram a óbito. |
|
Kufa et al. 2022. África do Sul (28) |
Descrever a epidemiologia e os resultados de infecções confirmadas de SARS-CoV-2 e admissões positivas dentre crianças <18 anos na África do Sul
|
Coorte Retrospectivo |
Até 19 de Setembro de 2020, na África do Sul, de 662.343 pessoas que testaram positivo para Covid-19, 45.609 (7,1%) eram crianças e adolescentes de 0 a 17 anos. A idade média dessas crianças era de 12.4 anos. Durante o período do estudo, de 28 de janeiro a 19 de setembro de 2020, de 70.437 admissões hospitalares de pacientes com Covid-19 positivo, 2.007 (2,9%) eram crianças, de idade média 6.8 anos. De 1.426 crianças com dados de condição de saúde disponíveis, 231 (16,1%) apresentavam uma ou mais comorbidades, sendo as mais observadas as doenças respiratórias crônicas (46,7%), infecção por HIV (16,3%) e diabetes mellitus (15,9%). Dos 2.007 pacientes admitidos, 48 (2,4%) foram a óbito, sendo 1 deles (0,1%) por causas não-relacionadas à infecção por SARS-CoV-2. |
|
Drouin et al. 2021. Canadá (29)
|
Descrever admissões de hospitais pediátricos associadas com infecções por SARS-CoV-2 no Canadá e identificar fatores de risco para a doença mais grave
|
Coorte Prospectivo
|
Foram analisados os dados de 264 crianças e adolescentes (menores de 18 anos) admitidas em um hospital com infecção aguda por SARS-CoV-2 durante o período de 25 de março a 31 de dezembro de 2020. Destas, 150 (56,8%) pacientes foram admitidos devido a Covid-19, enquanto 114 (43,2%) pacientes foram admitidos por outras razões e testaram positivo já no hospital (87,7%), para isolamento ou controle da infecção após resultado positivo de Covid-19 (7%) ou por razões sociais (<4,4%). Dentre os 150 pacientes admitidos pela Covid-19, os sintomas mais comumente observados foram: febre (70%), vômito (34,7%) e tosse (34,4%). Os achados laboratoriais mais comuns foram linfopenia (20%), anemia (14%) e neutropenia (13,3%). Uma ou mais comorbidades estavam presentes em 59 (39,3%) crianças, sendo as mais comuns encefalopatias crônica com deficiência neurológica severa, obesidade, asma, doença pulmonar crônica, epilepsia e deficiência do neurodesenvolvimento. |
|
Macias-parra et al. 2021. México (30) |
Descrever as características epidemiológicas, clínicas e moleculares e achados laboratoriais e de imagem de 86 pacientes hospitalizados com um diagnóstico de Covid-19 em um hospital infantil na Cidade do México
|
Corte Transversal |
O estudo realizado no período de 1 de abril a 28 de setembro de 2020 em um hospital pediátrico na Cidade do México analisou 86 casos de crianças admitidas com infecção por SARS-CoV-2. Crianças sem comorbidades maiores de 12 anos representavam 40% dos casos, de 60 dias a 5 anos representavam 33% dos casos e menores de 60 dias, 3,5% deles. Em relação aos pacientes com comorbidades, a mais comumente encontrada foi imunossupressão (25%). As manifestações clínicas mais frequentes foram: febre (81%), tosse (51%) e cefaleia (35%). Não foram encontrados achados laboratoriais significativos. Raios-X de tórax foram realizados em 80 pacientes, sendo que 55% apresentaram alterações. Os achados mais frequentes foram infiltrados intersticiais (34%), múltiplos focos (13%), opacidades de vidro-fosco (3%) e consolidações (3%). Um total de 20 (23%) pacientes foram admitidos na UTI pediátrica e 4 (5%) deles foram a óbito. |
|
Kim et al. 2021. EUA (31) |
Descrever a razão de testes positivos, hospitalização, doença grave e mortalidade para Covid-19 em crianças
|
Coorte Retrospectivo |
O estudo coletou os dados de 184 hospitais privados dos Estados Unidos, dos quais 137 assistiram pacientes menores de 18 anos com testes positivos para Covid-19, com um total de 2.763 positivos. Desses, 196 (7,09%) pacientes foram hospitalizados. Foram excluídos 5 casos por falta de informações e 49 casos assintomáticos. Portanto, foram analisadas 142 admissões sintomáticas. Da amostra, 78 pacientes foram internados na UTI pediátrica. Durante o período do estudo, 1 (0.04%) paciente foi a óbito. |
|
Gumus et al. 2021. Turquia (32) |
Investigar as queixas e achados da infecção por Covid-19 na população pediátrica |
Coorte Retrospectivo |
O estudo foi realizado no período de março a dezembro de 2020, em um hospital de referência de nível terciário na Turquia. Foram analisados os dados de 130 pacientes pediátricos. A doença foi assintomática em 54% dos casos e sintomática em 45,4%. Clinicamente, 30% dos pacientes apresentaram febre alta, 10,8% tosse, 9,2% problemas respiratórios, 6,2% diarreia, 6,2% dor abdominal, 2,3% vômitos, 2,3% dores nas articulações e 1,5% apresentaram convulsões. Internação em UTI foi necessária para 7 (5.4%) crianças, das quais 6 foram a óbito. |
|
Kari A. et al. 2021. Arábia Saudita (33)
|
Estudar as características da Covid-19 em crianças que necessitaram de hospitalização na Arábia Saudita e avaliar as apresentações e fatores de risco para mortalidade, morbidade e admissão em Unidade de Terapia Intensiva (UTI) pediátrica |
Coorte Retrospectivo |
Foram incluídas no estudo 88 crianças admitidas com diagnóstico positivo de Covid-19 em três centros terciários da Arábia Saudita. Os sintomas mais frequentes foram: febre, sintomas respiratórios e gastrointestinais. Desses 88 casos, 7 (8%) necessitaram de internação na UTI pediátrica, das quais os exames físicos incluíram febre e amigdalite, sinais de esforço respiratório, desidratação e insuficiência cardíaca. Foram a óbito 4 (4,5%) pacientes. Erupções cutâneas, hipotensão, sinais de insuficiência cardíaca, troponina I elevada e enzimas hepáticas anormais foram fatores associados à mortalidade. Outros fatores de risco para mortalidade incluíram hipóxia, radiografia de tórax sugestiva de Síndrome do Desconforto Respiratório Agudo (SDRA), anemia, leucocitose e hipernatremia. |
|
Desai et al. 2020. EUA (34) |
Evidenciar a apresentação clínica de paciente pediátricos com infecção por Covid-19 e os fatores de risco potenciais para casos mais graves
|
Coorte Retrospectivo |
Foram coletados dados de 627 pacientes pediátricos (menores de 18 anos) com Covid-19, no período de 1 de janeiro a 7 de maio de 2020 em 20 organizações de saúde dos Estados Unidos. Desses, 334 eram pacientes externos e 293 pacientes internados. Pacientes externos e internados apresentaram, respectivamente, 14% vs 13% histórico de asma, 8% vs 10% histórico de neoplasias e 8% vs 5% histórico de obesidade. Os sintomas mais comuns de pacientes externos foram: febre (13%) e tosse (10%), enquanto pacientes internados apresentaram também febre (26%), além de dispneia (15%) e tosse (14%). Dentre os pacientes internados, 28 (10%) desenvolveram doença grave, com 27 necessitando de ventilação mecânica e 1 evoluindo a óbito. Pacientes graves apresentaram significativamente mais histórico de comorbidades, incluindo doenças do sistema respiratório (86%), doenças metabólicas/endócrinas (75%), má-formação congênita ou anormalidades cromossômicas (71%), doenças do sistema nervoso (71%) e doenças cardíacas não-congênitas (50%). |
|
Baki et al. 2021. Egito (35) |
Estudar as características clínicas e epidemiológicas da Covid-19 em crianças egípcias |
Coorte Retrospectivo |
Foram analisados 532 casos de Covid-19 admitidos em 2 hospitais especializados no Egito entre 20 de março e 1 de maio de 2020. Desses, 40 (7,5%) eram crianças (de 8 meses a 17 anos). Nenhum paciente apresentava comorbidades. Durante a admissão, 34 (85%) casos eram assintomáticos e 6 (15%) apresentavam sintomas leves. Não foram encontrados achados laboratoriais e de imagem significativos. Nenhum paciente evoluiu para óbito. |
|
Armin et al. 2021. Irã (36) |
Avaliar as características epidemiológicas, achados laboratoriais e de imagem e o tipo de tratamento em crianças com Covid-19 |
Coorte Retrospectivo |
Foram analisados os dados de 278 crianças menores de 18 anos hospitalizadas com Covid-19 positivo em 5 cidades do Irã, no período de março de 2020 a março de 2021. Comorbidades estavam presentes em 37,8% dos casos, sendo os mais comuns cânceres (10%) e diabetes (5%). Evoluíram a óbito 12 pacientes (4,3%), dos quais 8 apresentavam comorbidades. O uso de ventilação mecânica foi necessário em 3,6% dos casos. Os sintomas mais comumente observados foram: febre (77,3%), tosse (43,8%), vômitos (30,3%), diarreia (22,3%) e taquipneia (20,9%). Achados laboratoriais incluíram frequentemente marcadores de inflamação elevados, LDH acima de 500 em 56,9% dos casos, anormalidades de AST (37,2%) e ALT (15%) e leucocitose (24,5%), além de opacidade de vidro-fosco em 58,6% dos casos. Um total de 231 (83,1%) crianças foram tratadas com antibióticos, 100 (36%) receberam antivirais e 10% foram assistidas com esteróides. |
|
Morais et al. 2021. Brasil (37) |
Descrever as características clínicas das internações pediátricas relacionadas à Covid-19 em hospital de referência em saúde infantil na cidade de Manaus |
Ecológico Descritivo |
O estudo coletou dados de 35 internações infantis (menores de 14 anos) relacionadas à Covid-19 em um hospital de referência em saúde infantil em Manaus no período de 1 de março a 20 de maio de 2020. A taxa de mortalidade foi de 5,7%, com 2 crianças evoluindo a óbito. Dentre os casos, manifestações clínicas atípicas estavam presentes em 7 (20%) pacientes, sendo 3 (8,6%) alterações neurológicas, 1 caso de meningite, 1 de convulsão e 1 de Guillain-Barré, além de glomerulonefrite difusa aguda, Síndrome Febril Exantemática, gastroenterite e dor abdominal inespecífica em casos individuais. |
|
Lopes et al. 2020. Brasil (38) |
Descrever as mortes por Covid-19 entre crianças e adolescentes em Sergipe, Brasil |
Ecológico
|
Foram coletados dados de 6.038 casos de Covid-19 entre crianças e adolescentes menores de 19 anos até 30 de setembro de 2020 em Sergipe, dos quais 37 (0,6%) evoluíram para óbito, sendo que 9 (24%) faleceram dentro de 24 horas após a admissão no hospital. Um total de 35 (95%) óbitos ocorreram em hospitais do SUS. As comorbidades estavam presentes em 25 (68%) casos, tais como doenças neurológicas crônicas (19%) e prematuridade (11%). A faixa etária de maior incidência de casos foi de 15 a 19 anos, acumulando um total de 2815, entretanto, também foi a faixa etária com menos mortalidade, representando 8 dos óbitos. Em contrapartida, os pacientes com idade menor de 1 ano representaram a menor parcela dos casos (98), mas a maior mortalidade, com 15 óbitos totais. |
|
Sena et al. 2021. Brasil (39) |
Avaliar os aspectos epidemiológicos e clínicos da Covid-19 em pacientes menores de 20 anos em Pernambuco (Brasil) |
Corte Transversal |
Foram analisados 731 casos confirmados de Covid-19 entre 13 de fevereiro e 19 de junho de 2020 em Pernambuco. Os sinais e sintomas não foram registrados em 12,3% dos casos, dentre os dados disponíveis os sintomas mais comumente apresentados foram: febre (64,4%), tosse (52,4%) e desconforto respiratório (32,3%). As comorbidades estavam presentes em 74 (10,9%) casos, sendo o câncer (5%) o mais comum. Destaca-se que 46,2% dos casos foram hospitalizados, e foram notificados 38 (5.6%) óbitos dos 682 casos com resultados disponíveis. |
|
Parcha et al. 2021. EUA (40) |
Avaliar as características clínicas e resultados em pacientes pediátricos com Covid-19 |
Coorte Retrospectivo |
Foram analisados 12.306 casos confirmados de Covid-19 em crianças menores de 18 anos. Os dados foram coletados de 33 organizações de saúde dos Estados Unidos. Os sintomas mais frequentes em pacientes hospitalizados foram (5,5%) febre, (40,7%) sintomas respiratórios, (16,5%) gastrointestinais e (13,9%) as comorbidades eram prevalentes. As crianças hospitalizadas apresentaram contagem de neutrófilos e hemoglobinas relativamente mais baixa. Na população de estudo, a doença foi assintomática em 74,9% dos casos. Dentre os casos hospitalizados, 17,6% necessitaram de cuidados intensivos e 4,1% de ventilação mecânica. Evoluíram a óbito 10 pacientes. |
Dentre os estudos selecionados, 6 evidenciaram que crianças e adolescentes de 0 a 18 anos com uma ou mais comorbidades, como obesidade, patologias cardiovasculares e/ou respiratórias, câncer, diabetes, defeitos congênitos ou genéticos e transplantados, foram os pacientes infantojuvenil mais presentes em UTIs e apresentaram maior chance de óbito pela Covid-19 (22,23,25,32,36,38). Destaca-se que em 3 estudos, crianças abaixo de 1 ano representaram maior risco de óbito pela doença (22,38,39).
Dessa forma, a presença de comorbidades e idade abaixo de 1 ano influenciaram a morbidade e mortalidade pediátrica, enquanto que 12 (70,6%) estudos apresentaram uma maior incidência de casos de Covid-19 entre crianças e adolescentes do sexo masculino (20–22,24,30,32,34,40).
DISCUSSÃO
A presença de comorbidades e idade de até 1 ano representam fatores de risco para um pior prognóstico e maior mortalidade por Covid-19 na população pediátrica e de adolescentes. Ressalta-se que, assim como na população adulta, os maiores números de casos foram registrados entre crianças e adolescentes do sexo masculino (20–25,28–32,34,36,38,40).
Existem diferenças entre as respostas imunes inatas e adaptativas de indivíduos do sexo feminino e masculino, com o primeiro apresentando maior número de células T CD4+ e maior produção de imunoglobulinas. Além disso, o cromossomo X apresenta diversos genes relacionados à imunidade, o que pode representar uma maior diversidade de resposta imune no sexo feminino, que carrega dois alelos. Também vale mencionar as diferenças hormonais, uma vez que a testosterona está relacionada à supressão do sistema imune masculino. Entretanto, essas diferenças se tornam expressivas principalmente após a puberdade e ainda existem lacunas no conhecimento sobre crianças do sexo masculino de até 8 anos representarem a maioria dos casos de infecção (41).
Além do sexo, no que se refere à raça/etnia, estudos mostraram que a população pediátrica negra apresentou maior risco de hospitalização em comparação à população branca, o que pode ser explicado pelo fato de a população negra representar maioria da parcela economicamente mais carente, com familiares que não puderam realizar isolamento físico, no momento crítico da pandemia, além de procurarem os serviços de saúde após a criança ou adolescente apresentar sintomas mais graves, como dispneia, visto que muitas vezes os familiares não podem ausentar do trabalho(34,39,40)..
Estudos sinalizaram que a maioria dos casos positivos de Covid-19 na população pediátrica apresentou-se assintomática. Entretanto, alguns sintomas foram mais comumente observados como febre, tosse, dispneia e afecções gastrointestinais como diarreia e vômitos, as últimas sendo mais comuns em crianças de menor faixa etária (21–24,26,27,30,32,34,35,39,40).
A febre foi comum entre os pacientes de todas as idades, mas crianças de até 1 ano apresentaram com maior frequência quadros de coriza e bronquiolite, enquanto crianças com mais de 1 ano apresentaram vômito, anemia, pneumonia e hipotensão (29). Destaca-se que crianças e adolescentes que apresentaram saturação de oxigênio (SpO2) menor que 94% no momento de admissão hospitalar tiveram maior risco de morte, uma vez que a oxigenação sanguínea já se encontrava prejudicada e o suporte ventilatório seria necessário na maioria desses casos (22).
Dentre as crianças e adolescentes hospitalizadas, o tempo de internação variou de 3 a 6 dias, sendo maior em casos que necessitaram dos cuidados de uma UTI, com média de 10,5 dias, e em casos que precisaram de suporte ventilatório, chegando a 11,2 dias de internação (24,28,33). Dentre a população pediátrica que necessitou de hospitalização em comparação à que não teve essa necessidade, os níveis sanguíneos de hemoglobina, que permite o transporte de oxigênio pelas hemácias, e a contagem de neutrófilos, células de defesa dos organismos, estavam menores (40).
Com o avanço da vacinação contra Covid-19 entre os adultos, houve uma mudança no perfil epidemiológico da Covid-19, com maiores índices de hospitalizações de crianças e adolescentes, principalmente durante a fase de maior incidência da variante Ômicron, de alta transmissibilidade, em meados de janeiro de 2022. Destaca-se que a cobertura vacinal pediátrica não é ideal, uma vez que muitos pais e responsáveis apresentam-se receosos com a eficácia e segurança das vacinas. Essa situação está relacionada com as informações falsas que circulam nas redes sociais, interferindo diretamente na taxa de cobertura vacinal e aumentando o risco de casos graves pela doença (42).
Durante os primeiros meses de pandemia, no qual ainda não havia vacinas, a maior taxa de admissão na UTI pediátrica era de crianças entre 5 e 9 anos e o único óbito foi de um adolescente da faixa etária de 15 a 17 anos (31). Já no Brasil, crianças menores de 1 ano apresentaram maior risco de morte, com 15 (15,3%) óbitos de 98 casos analisados, enquanto adolescentes de 15 a 19 anos representaram maior incidência, 2.815 casos, e menor mortalidade, 8 (0.28%) óbitos (38).
Crianças de até 1 ano apresentam pior prognóstico para a Covid-19, o que pode ser explicado pelo fato de não terem o sistema imune completamente desenvolvido, com o timo, glândula envolvida na produção de linfócitos T e que contém granulócitos e mastócitos, ainda em desenvolvimento. Além disso, a variante Ômicron, que apresenta alta transmissibilidade, e pelo fato da vacinação contra a Covid-19 ter sido oferecida, primeiramente, as crianças acima de 3 anos e os adolescentes; também, a presença de comorbidades em crianças com menos de 1 ano como prematuridade e doenças congênitas ou genéticas pode interferir no desfecho da doença (15).
A presença de comorbidades em crianças representou um aumento significativo na chance de desenvolver quadros severos e de óbitos pela Covid-19(22,23,25,30,32,36,38). Crianças e adolescentes com comorbidades, como obesidade, doenças crônicas do trato respiratório, doenças cardiovasculares, diabetes e câncer, estão propensos a um pior prognóstico de Covid-19. O risco de crianças com comorbidades desenvolverem quadros severos de Covid-19 e/ou serem admitidas em UTIs pediátricas era de 1,79 e o risco relativo de óbito de 2,81(43). Assim, quanto mais comorbidades as crianças e adolescentes apresenta, maior a taxa de mortalidade por Covid-19, sendo 4,52% naqueles que não apresentavam nenhuma, 14.13% nos que apresentavam uma, 18,87% com duas e 33,33% naqueles com três (44).
A obesidade, uma das comorbidades citadas, é um fator de risco para susceptibilidade à infecção, pior prognóstico e mortalidade pelo SARS-CoV-2 conhecido tanto na população adulta quanto pediátrica. Isso se deve às mudanças fisiológicas e imunológicas que ocorrem em indivíduos com maior índice de massa corporal. A concentração de citocinas, as proteínas responsáveis por regular a resposta imunológica, aumenta, ocasionando um estado inflamatório crônico em pacientes obesos. A Covid-19 também estimula a chamada “tempestade de citocina”, uma resposta inflamatória desbalanceada que, associada à concentração já elevada dessas proteínas, pode desenvolver quadros mais graves da doença (45).
Ressalta-se que a pandemia de Covid-19 trouxe consequências sobre o estilo de vida das famílias, que obviamente refletem na saúde das crianças e adolescentes, assim, com o fechamento de escolas e isolamento físico houve um aumento no sedentarismo e no estresse, além do aumento de consumo de fast food, que propiciaram um aumento de sobrepeso e obesidade dessa população (46).
Por fim, este estudo destacou os fatores que interferem na morbimortalidade por Covid-19 na população infantojuvenil, como a presença de comorbidades, menores de um ano, sexo masculino e a raça negra; além da situação vacinal. Como limitação, este estudo teve a barreira do idioma, uma vez que foram selecionados artigos em inglês ou português; entretanto, considera-se que maioria das produções científicas são produzidas na língua inglesa.
CONCLUSÕES
Este estudo destacou os fatores que interferem na morbimortalidade por Covid-19 na população infantojuvenil, como a presença de comorbidades, menores de um ano, sexo masculino e a raça negra; além da situação vacinal.
O estudo contribui para a identificação de fatores que influenciam a morbimortalidade por Covid-19 em crianças e adolescentes, além de evidenciar temas importantes a serem explorados em estudos futuros como a influência socioeconômica no desenvolvimento de doenças entre população infantojuvenil, além da caracterização dos fatores que interferiram nas mudanças das curvas epidemiológicas da Covid-19 nessa população, conforme o avanço da vacinação.
REFERÊNCIAS
1. Michelon CM. Main SARS-CoV-2 variants notified in Brazil. Revista Brasileira de Análises Clínicas. 2021;53(2). DOI: 10.21877/2448-3877.202100961
2. Massuda A, Malik AM, Vecina Neto G, Tasca R, FERREIRA JUNIOR WC. A resiliência do Sistema Único de Saúde frente à COVID-19. Cadernos EBAPEBR. 2021. [cited 2023 Oct 4];19(spe):735–44. DOI: https://doi.org/10.1590/1679-395120200185
3. Ministério da Saúde (BR), Secretaria de Vigilância em Saúde e Ambiente. Boletim epidemiológico especial: Doença pelo Coronavírus – Covid-19, no152 [Internet]. 2023 [cited 2023 Oct 5]. Available from: https://www.gov.br/saude/pt-br/centrais-de-conteudo/publicacoes/boletins/epidemiologicos/covid-19/2023/boletim-epidemiologico-no-152-boletim-coe-coronavirus/view
4. Oliveira WA, Silva JL, Andrade ALM, Micheli D, Carlos DM, Silva MAI. A saúde do adolescente em tempos da COVID-19: scoping review. Cad Saude Publica. 2020. [cited 2023 Oct 5];36(8):e00150020. DOI: https://doi.org/10.1590/0102-311X00150020
5. Ministério da Saúde (BR), Secretaria de Vigilância em Saúde, Departamento de Imunização e Doenças Transmissíveis. Plano Nacional de Operacionalização da Vacinação contra a Covid-19 [Internet]. 2022 [cited 2023 Oct 5]. Available from: http://bvsms.saude.gov.br/ bvs/publicações /plano_nacional_operacionalizacao_vacinacao _covid19.pdf
6. Nikolopoulou GB, Maltezou HC. COVID-19 in Children: Where do we Stand? Arch Med Res. 2022. [cited 2023 Oct 5];53(1):1–8. DOI: 10.1016/j.arcmed.2021.07.002
7. Miller AD, Zambrano LD, Yousaf AR, Abrams JY, Meng L, Wu MJ, et al. Multisystem Inflammatory Syndrome in Children-United States, February 2020-July 2021. Clin Infect Dis. 2022. [cited 2023 Oct 5];75(1):E1165–75. DOI: 10.1093/cid/ciab1007
8. Hasan MR, Al Zubaidi K, Diab K, Hejazi Y, Bout-Tabaku S, Al-Adba B, et al. COVID-19 related multisystem inflammatory syndrome in children (MIS-C): a case series from a tertiary care pediatric hospital in Qatar. BMC Pediatr. 2021.[cited 2023 Oct 5];21(1). DOI: 10.1186/s12887-021-02743-8
9. Acevedo L, Piñeres-Olave BE, Niño-Serna LF, Vega LM, Gomez IJA, Chacón S, et al. Mortality and clinical characteristics of multisystem inflammatory syndrome in children (MIS-C) associated with covid-19 in critically ill patients: an observational multicenter study (MISCO study). BMC Pediatr. 2021. [cited 2023 Oct 5];21(1). DOI: 10.1186/s12887-021-02974-9
10. Tiwari A, Balan S, Rauf A, Kappanayil M, Kesavan S, Raj M, et al. COVID-19 related multisystem inflammatory syndrome in children (MIS-C): a hospital-based prospective cohort study from Kerala, India. BMJ Paediatr Open. 2021. [cited 2023 Oct 5];5(1). DOI: 10.1136/bmjpo-2021-001195
11. Santos AAL, Silva JP, Silva TCL, Souza TA, Miranda FAN, Torres GV. Influência de indicadores sociais na incidência e mortalidade da COVID-19 no Brasil em Junho de 2020. Saúde e Pesquisa. 2022. [cited 2023 Oct 5];15(1):1–10. DOI: https://doi.org/10.17765/2176-9206.2022v15n1.e9559
12. Bernardino FBS, Alencastro LCS, Silva RA, Ribeiro ADDN, Castilho GRC, Gaíva MAM. Epidemiological profile of children and adolescents with COVID-19: a scoping review. Rev Bras Enferm. 2021.[cited 2023 Oct 10];74:e20200624. DOI: https://doi.org/10.1590/0034-7167-2020-0624
13. Balakrishnan V, NG WZ, Soo MC, Han GJ, Lee CJ. Infodemic and fake news – A comprehensive overview of its global magnitude during the COVID-19 pandemic in 2021: A scoping review. International Journal of Disaster Risk Reduction. 2022. [cited 2023 Oct 5];78:103144. DOI: 10.1016/j.ijdrr.2022.103144
14. Zhao S, Hu S, Zhou X, Song S, Wang Q, Zheng H, et al. The Prevalence, Features, Influencing Factors, and Solutions for COVID-19 Vaccine Misinformation: Systematic Review. JMIR Public Health Surveill. 2023 [cited 2023 Oct 5];9. DOI: 10.2196/40201
15. Wen J, Du X, Li A, Zhang S, Shen S, Zhang Z, et al. Dilemmas and options for COVID-19 vaccination in children. Ital J Pediatr [Internet]. 2023 Dec 1 [cited 2023 Oct 5];49(1):1–10. DOI: https://doi.org/10.1186/s13052-023-01513-9
16. Galhardi CP, Freire NP, Fagundes MCM, Minayo MC de S, Cunha ICKO. Fake news e hesitação vacinal no contexto da pandemia da COVID-19 no Brasil. Cien Saude Colet [Internet]. 2022 May 4 [cited 2023 Oct 5];27(5):1849–58. DOI: https://doi.org/10.1590/1413-81232022275 .24092021
17. Aromataris E, Munn Z (Editors). JBI Manual for Evidence Synthesis [Internet]. JBI Manual for Evidence Synthesis. JBI; 2020 [cited 2023 Oct 4]. Available from: https://jbi-global-wiki.refined.site/space/MANUAL
18. Fabbri S, Silva C, Hernandes E, Octaviano F, Di Thommazo A, Belgamo A. Improvements in the StArt tool to better support the systematic review process. Proceedings of the 20th International Conference on Evaluation and Assessment in Software Engineering. 2016 Jun 1;01-03-June-2016. DOI: 10.1145/2915970.2916013
19. Tricco AC, Lillie E, Zarin W, O’Brien KK, Colquhoun H, Levac D, et al. PRISMA Extension for Scoping Reviews (PRISMA-ScR): Checklist and Explanation. Ann Intern Med. 2018 Oct 2;169(7):467–73. DOI: https://doi.org/10.7326/M18-0850
20. Nachega JB, Sam-Agudu NA, MacHekano RN, Rabie H, Van Der Zalm MM, Redfern A, et al. Assessment of Clinical Outcomes Among Children and Adolescents Hospitalized With COVID-19 in 6 Sub-Saharan African Countries. JAMA Pediatr. 2022. [cited 2023 Oct 5];176(3):E216436. DOI: 10.1001/jamapediatria.2021.6436
21. Bai K, Liu W, Liu C, Fu Y, Hu J, Qin Y, et al. Clinical Analysis of 25 COVID-19 Infections in Children. Pediatric Infectious Disease Journal. 2020 Jul 1 [cited 2023 Oct 4];39(7):E100–3. DOI: 10.1097/INF.0000000000002740
22. Rao S, Gavali V, Prabhu SS, Mathur R, Dabre LR, Prabhu SB, et al. Outcome of Children Admitted With SARS-CoV-2 Infection: Experiences From a Pediatric Public Hospital. Indian Pediatr. 2021;358. DOI: 10.1007/s13312-021-2196-4
23. Madani S, Shahin S, Yoosefi M, Ahmadi N, Ghasemi E, Koolaji S, et al. Red flags of poor prognosis in pediatric cases of COVID-19: the first 6610 hospitalized children in Iran. BMC Pediatr. 2021.[cited 2023 Oct 9];21(1). DOI: 10.1186/s12887-021-03030-2
24. Chaiyakulsil C, Sritipsukho P, Satdhabudha A, Bunjoungmanee P, Tangsathapornpong A, Sinlapamongkolkul P, et al. An epidemiological study of pediatric COVID-19 in the era of the variant of concern. PLoS One. 2022. [cited 2023 Oct 5];17(4). DOI: 10.1371/journal.pone.0267035
25. Mamishi S, Pourakbari B, Mehdizadeh M, Navaeian A, Eshaghi H, Yaghmaei B, et al. Children with SARS-CoV-2 infection during the novel coronaviral disease (COVID-19) outbreak in Iran: an alarming concern for severity and mortality of the disease. BMC Infect Dis. 2022. [cited 2023 Oct 5];22(1):382. DOI: https://doi.org/10.1186/s12879-022-07200-0
26. Alnajjar AA, Dohain AM, Abdelmohsen GA, Alahmadi TS, Zaher ZF, Abdelgalil AA. Clinical characteristics and outcomes of children with COVID-19 in Saudi Arabia. Saudi Med J. 2021. [cited 2023 Oct 4];42(4):391–8. DOI: 10.15537/smj.2021.42.4.20210011
27. Singh P, Attri K, Mahto D, Kumar V, Kapoor D, Seth A, et al. Clinical Profile of COVID-19 Illness in Children-Experience from a Tertiary Care Hospital. Indian J Pediatr. 2022. [cited 2023 Oct 5];89(1):45–51. DOI: 10.1007/s12098-021-03822-5
28. Kufa T, Jassat W, Cohen C, Tempia S, Masha M, Wolter N, et al. Epidemiology of SARS-CoV-2 infection and SARS-CoV-2 positive hospital admissions among children in South Africa. Influenza Other Respir Viruses. 2022. [cited 2023 Oct 9];16(1):34–47. DOI: 10.1111/irv.12916
29. Drouin O, Hepburn CM, Farrar DS, Baerg K, Chan K, Cyr C, et al. Characteristics of children admitted to hospital with acute SARS-CoV-2 infection in Canada in 2020. CMAJ. 2021.[cited 2023 Oct 9];193(38):E1483–93. DOI: 10.1503/cmaj.210053
30. MacIas-Parra M, Fortes-Gutierrez S, Aguilar-Gomez N, Diaz-Garcia L, Otero-Mendoza F, Arias De La Garza E, et al. Clinical and Epidemiological Characteristics of Paediatric Patients Diagnosed with COVID-19 in a Tertiary Hospital in Mexico City. J Trop Pediatr. 2021.[cited 2023 Oct 9];67(3). DOI: 10.1093/tropej/fmab025
31. Kim TY, Kim EC, Agudelo AZ, Friedman L. COVID-19 hospitalization rate in children across a private hospital network in the United States: COVID-19 hospitalization rate in children. Arch Pediatr. 2021.[cited 2023 Oct 9];28(7):530–2. DOI: 10.1016/j.arcped.2021.07.004
32. Gumus H, Ozcan Y, Kazanasmaz H, Demir A, Guzelcicek A. Clinical Characteristics of COVID-19 Infection in the Pediatric Age Group. Electronic Journal of General Medicine. 2021. [cited 2023 Oct 5];18(5):em308. DOI: https://doi.org/10.29333/ejgm/11019
33. Kari JA, Shalaby MA, Albanna AS, Alahmadi TS, Sukkar SA, MohamedNur HAH, et al. Coronavirus disease in children: A multicentre study from the Kingdom of Saudi Arabia. J Infect Public Health. 2021.[cited 2023 Oct 9];14(4):543. doi: 10.1016/j.jiph.2021.01.011
34. Desai A, Mills AM, Delozier S, Cabrera Aviles C, Edwards A, Dirajlal-Fargo S, et al. Pediatric Patients with SARS-CoV-2 Infection: Clinical Characteristics in the United States from a Large Global Health Research Network. Cureus. 2020.[cited 2023 Oct 9];12(9). DOI: 10.7759/cureus.10413
35. Baki AA, Zaky S, Hosny H, Elassal G, Abdelbary A, Said A, et al. Covid-19 in egyptian children: A multicenter study. J Pediatr Infect Dis. 2021.[cited 2023 Oct 5];16(2):57–61. DOI: 10.1055/s-0040-1722284
36. Armin S, Mirkarimi M, Pourmoghaddas Z, Tariverdi M, Jafrasteh A, Marhamati N, et al. Iranian Pediatric COVID-19 Epidemiology and Clinical Characteristics. Can J Infect Dis Med Microbiol. 2021. [cited 2023 Oct 9];2021. DOI: 10.1155/2021/4914371
37. Morais LL, Fernandes TG, Mendonça ASGB. Clinical characteristics of hospitalized pediatric patients with COVID-19 in a reference hospital in Manaus, Amazonas, Brazil. Revista de Epidemiologia e Controle de Infecção. 2021. [cited 2023 Oct 10];11(1):06–11. DOI: https://doi.org/10.17058/reci.v1i1.15534
38. Lopes ASA, Fontes Vieira SC, Lima Santos Porto R, Santana Santos V, Fontes Leite DC, Eduardo Cuevas L, et al. Coronavirus disease‐19 deaths among children and adolescents in an area of Northeast, Brazil: why so many? Tropical Medicine & International Health. 2020.[cited 2023 Oct 5];26(1):115–9. DOI: https://doi.org/10.1111/tmi.13529
39. Sena GR, Lima TPF, Vidal SA, Do Carmo Duarte MMB, Bezerra PGM, Fonseca Lima EJ, et al. Clinical Characteristics and Mortality Profile of COVID-19 Patients Aged less than 20 years Old in Pernambuco - Brazil. Am J Trop Med Hyg. 2021.[cited 2023 Oct 5];104(4):1507–12. DOI: 10.4269/ajtmh.20-1368
40. Parcha V, Booker KS, Kalra R, Kuranz S, Berra L, Arora G, et al. A retrospective cohort study of 12,306 pediatric COVID-19 patients in the United States. Sci Rep. 2021. [cited 2023 Oct 5];11(1). DOI: 10.1038/s41598-021-89553-1
41. Peckham H, Gruijter NM, Raine C, Radziszewska A, Ciurtin C, Wedderburn LR, et al. Male sex identified by global COVID-19 meta-analysis as a risk factor for death and ITU admission. Nat Commun. 2020. [cited 2023 Oct 9];11(1). DOI: 10.1038/s41467-020-19741-6
42. Fergie J, Moran MM, Cane A, Pather S, Türeci Ӧzlem, Srivastava A. COVID-19 Epidemiology, Immunity, and Vaccine Development in Children: A Review. Vaccines (Basel). 2022. [cited 2023 Oct 9];10(12). DOI: 10.3390/vacinas10122039
43. Tsankov BK, Allaire JM, Irvine MA, Lopez AA, Sauvé LJ, Vallance BA, et al. Severe COVID-19 Infection and Pediatric Comorbidities: A Systematic Review and Meta-Analysis. Int J Infect Dis. 2021.[cited 2023 Oct 10];103:246–56. DOI: 10.1016/j.ijid.2020.11.163
44. Madani S, Shahin S, Yoosefi M, Ahmadi N, Ghasemi E, Koolaji S, et al. Red flags of poor prognosis in pediatric cases of COVID-19: the first 6610 hospitalized children in Iran. BMC Pediatr. 2021. [cited 2023 Oct 5];21(1). DOI: 10.1186/s12887-021-03030-2
45. Nogueira-de-Almeida CA, Del Ciampo LA, Ferraz IS, Del Ciampo IRL, Contini AA, Ued F da V. COVID-19 and obesity in childhood and adolescence: a clinical review. J Pediatr (Rio J). 2020. [cited 2023 Oct 9];96(5):546–58. DOI: 10.1016/j.jped.2020.07.001
46. Brambilla I, Cave FD, Guarracino C, De Filippo M, Votto M, Licari A, et al. Obesity and COVID-19 in children and adolescents: a double pandemic. Acta Biomed. 2022. [cited 2023 Oct 10];93(S3). DOI: 10.23750/abm.v93iS3.13075
Fomento e Agradecimento: Bolsa de iniciação científica concedida pela Fundação de Apoio à Pesquisa de São Paulo (FAPESP). Processo 2022/07051-9. Agradecemos também à Coordenação de Aperfeiçoamento de Pessoal de Nível Superior (CAPES) pelo auxílio à publicação.
Critérios de autoria (contribuições dos autores)
Isa Milene Vansan Falciroli; Sílvia Carla da Silva André Uehara contribuíram: • Concepção e desenho do estudo • Planejamento do estudo • Revisão de literatura • Análise dos dados • Elaboração do manuscrito • Revisão e aprovação da versão final
Helena Nayara Santos Pereira; Ana Cristina Ribeiro contribuíram: • Elaboração do manuscrito • Revisão e aprovação da versão final
Declaração de conflito de interesses
Editor Científico: Ítalo Arão Pereira Ribeiro. Orcid: https://orcid.org/0000-0003-0778-1447